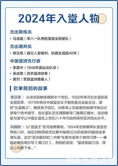
2025中国篮球名人堂名单公布 男篮“96黄金一代”入选
2025中国篮球名人堂名单公布 男篮黄金一代的意义与余温
当“2025中国篮球名人堂名单公布 男篮‘96黄金一代’正式入选”的消息传出时 无数球迷心中仿佛被同时点亮了一盏灯 那些关于旧电视机雪花屏下的模糊画面 关于课间拿着篮球模仿投篮姿势的青涩身影 一时间都鲜活起来 这不仅仅是一则体育新闻 更像是一次迟到却分量十足的致敬 把属于中国男篮最具标志性的一代人 再一次推到了聚光灯之下 也把中国篮球从激情到沉淀的整个发展轨迹 再度呈现在公众视野之中

96黄金一代的象征意义在中国篮球语境中 “96黄金一代”早已不只是一个时间标签 它更像是一种精神坐标 那一批球员在世界大赛上站上更高舞台 让中国篮球第一次以相对自信的姿态 面向全球的镜头 他们的出现 打破了当时外界对中国男篮只能“参与”“陪跑”的固有印象 也让国内球迷第一次真切感受到 中国篮球原来也可以有属于自己的高光时刻
与其说这次入选是对某一届国家队成绩的认可 不如说是对一个时代整体气质的肯定 那是一段以拼搏为底色 以团队为核心的岁月 在训练条件远不如今天科学系统的前提下 他们依然用接近苛刻的自我要求 塑造了中国男篮的硬度和底线 这种以牺牲休息时间换取对抗训练 以反复记忆战术细节来缩小差距的态度 成为后来无数年轻球员心中的模板
从个体星光到集体荣誉谈到“96黄金一代” 很容易陷入对某些知名球星的单点回忆 例如那些在国际赛场上完成关键得分 抑或在防守端完成惊艳封盖的个人瞬间 然而这次名人堂评选将他们作为一个整体纳入 更强调的是团队价值 以集体身份入选名人堂 本身就是一种叙事方式的改变 表明中国篮球已经意识到 从个体英雄到整体文化的转变 才是长期发展的根基
过去的球迷 可能更习惯记住最后一攻出手的那个人 而如今 通过名人堂的仪式感 人们开始重新审视那些在替补席上默默鼓掌 在训练中扮演“对手角色”的队员 他们的存在虽不耀眼 却让那个时代的球队结构更加完整 某种意义上 “96黄金一代”进入名人堂 是在向所有曾经为中国男篮付出的角色球员致敬 哪怕他们的名字没有频繁出现在媒体头条 但历史从未忽略他们的价值
名人堂认可是迟来的时代注脚站在2025年的时间节点回望 这份“2025中国篮球名人堂名单”与“96黄金一代”产生的交集 有着一种跨越近三十年的对话感 当年还是少年球迷的那一代人 如今已步入社会中坚层 他们经历过职业选择与生活压力的冲击 却依旧能在看到这则消息时心潮澎湃 说明那一代中国男篮 在某种程度上参与塑造了几代人的价值观
在信息爆炸和娱乐选择高度多元的今天 体育偶像的光环似乎更容易被快速更迭 但名人堂的存在 恰恰是要对抗这种“短记忆” 它通过严谨的评选机制 慢下时代节奏 将真正具有历史意义的球员与球队重新拉回公共讨论中 这一次“96黄金一代”被写入2025名人堂名单 不仅是对他们自身职业生涯的盖章 也是对那个中国篮球整体向上阶段的正式归档
案例一 黄金一代如何影响后来的战术理念在具体的篮球技战术层面 “96黄金一代”的价值远不止情怀 他们在那一阶段面对的主要对手多为欧美强队 这使得中国男篮不得不开始系统研究更快的攻防节奏 更强调外线投射与整体移动 许多后来在CBA联赛中普及的战术思路 例如对空间的充分拉开 侧翼的无球跑位 以及高位挡拆后多点分球的选择 都可以追溯到当年国家队的摸索与尝试

例如 在面对身体对抗明显占优的对手时 他们选择通过加快球的转移速度来减少持球时间 减少一对一强吃的比重 这种“以整体弥补单点差距”的战术理念 影响了此后多年中国篮球的训练思路 许多后来的年轻教练会反复研究那一时期的比赛录像 从中寻找适应亚洲球员身体条件的进攻模式 可以说 96黄金一代不仅完成了比赛成绩上的突破 还在观念层面 推动了中国篮球从“硬拼个体”向“精细团队”转型
案例二 球迷文化与情感记忆的沉淀如果从社会文化的角度观察 “96黄金一代”的入选同样具有研究价值 在那一代球迷成长的记忆中 看中国男篮比赛是一种集体行为 无论是在学校宿舍的老式电视前 还是在城市广场的户外大屏幕下 每一次中国队出场 都意味着一次情绪的集中释放 这种归属感与参与感 正是体育项目得以在一个国家长期扎根的基础

当2025名人堂公布名单时 很多社交平台上出现了类似的自发回忆 有人上传当年亲手剪报的体育版面 有人晒出已经泛黄的球衣号码 也有人写下自己因为那一代球员而选择走进篮球场的故事 这证明 “96黄金一代”的影响早已超出赛场本身 成为连接个体人生轨迹与国家体育记忆的一座桥梁 而名人堂的仪式 为这种跨越时间的情感 提供了一个集中表达的契机
黄金一代与当下年轻球员的隐形对话当今中国篮球环境与当年已不可同日而语 职业联赛商业化程度提高 训练条件更为完善 年轻球员获得的曝光与机遇也多得多 然而 在球迷讨论中常常出现一种声音 认为当代球员在精神层面与“96黄金一代”存在差距 其实 这种简单对比未必完全客观 却折射出公众对“拼搏气质”的持续期待

“2025中国篮球名人堂名单”将黄金一代正式记载下来 在无形中为后辈树立了一面镜子 年轻球员可以更清晰地看到前辈的成长路径 明白所谓“黄金”不是天赋的标签 而是一种长期自律的结果 也是一种在困难局面中依旧选择相信团队的选择 当名人堂不再只是荣耀橱窗 而成为学习与反思的参照系 它对当代中国篮球的价值才真正显现
从黄金一代到中国篮球长远愿景站在更宏观的角度看 “96黄金一代”入选2025中国篮球名人堂 不仅是一次回顾 更是一次提醒 提醒管理者重新审视人才培养体系 提醒教练重视团队文化建设 也提醒球迷在评判一支球队时 不要只盯着一两场失利或某次失误 中国篮球的发展从来不是直线 而是由许多阶段性高峰与低谷拼接而成的曲线 而黄金一代 正是这条曲线中最醒目的坐标点之一
当名人堂的荣誉牌匾在灯光下静静陈列 那些写在上面的名字 不再只是某一届国家队名单的一部分 它们被赋予了新的意义 代表着一个时代的集体记忆 代表着无数次没被记录的清晨训练和深夜复盘 也代表着中国篮球对未来的某种宣言 只有尊重历史 才可能真正走向更远的前方 2025中国篮球名人堂名单公布 男篮“96黄金一代”入选 既是一次圆满 也是另一个起点 它提醒所有热爱篮球的人 中国篮球的故事 远未写完